指导:高单单
作者:陈宇艳
Wayfair 首届亚太区新供应商峰会重磅来袭!2025 年,跨境家居市场充满挑战,供应商面临内卷与盈利难题。如何在全球变局中突围?Wayfair 汇聚 25 位全球高管,深度解析 14 大核心议题,为供应商带来最前沿的增长策略与成功经验!
4 月 8 日,深圳,让我们一起探索家居出海的新机遇!

“独行快,众行远。”当下行业内卷严重,卖家靠单打独斗、独自摸索,很难突破发展瓶颈。获取前沿信息、借鉴多元经验,才是破局关键。
此次 Wayfair2025 亚太区新供应商年度峰会,就为供应商们带来了宝贵的发展契机。它不仅为卖家提供了拓展业务的新机会,还能帮助供应商挖掘新的业务增长点,实现多元化发展,真正做到 “两条腿走路”。这是Wayfair首届亚太区新供应商峰会,不仅创始人和全球高管团队首次齐聚深圳,更给新供应商首次带来深度解密Wayfair运营秘籍。
三个面向新供应商的深圳“首次”,让峰会的含金量十足,为家居家具跨境从业者提供了难得的学习机会。
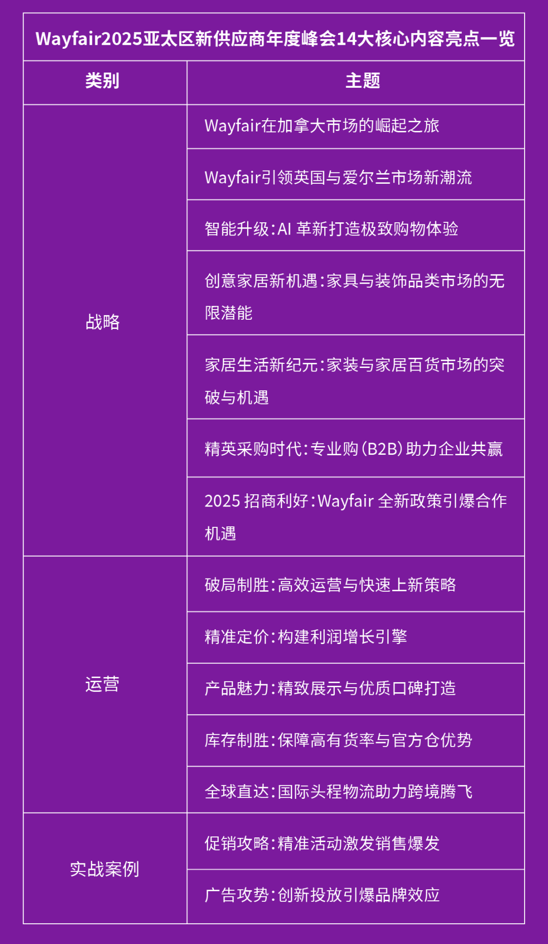
本次Wayfair亚太区新供应商年度峰会,最大亮点之一便是汇聚25位全球高管,围绕14大核心内容展开深度探讨。
上午围绕“增长之路”展开,为卖家搭建宏观行业认知框架,提供诸多干货。如Wayfair 首席执行官、联席主席、联合创始人Niraj Shah分享品牌创业历程,助力供应商理解Wayfair内核与定位;商务与运营总裁Jon Blotner阐述全球化机遇与未来投资重点,协助供应商把握行业趋势与机遇。同时,涵盖核心主张,市场特点,差异化优势,投资计划,AI技术赋能、热卖品类分析、B2B专业购业务以及招商政策解读等内容,为供应商开拓业务提供全方位支持。
下午“成功之道”聚焦制胜秘诀,亚太区各业务线负责人深度解析各运营环节重点,解决卖家从产品上新、定价到促销、广告投放到供应链仓储计划等运营难题。涉及流量转化与选品上架策略、产品定价规则技巧、产品展示与评论优化方法,以及促销、广告、库存管理等多方面实操经验,切实提升卖家账号及商品运营效率与业绩,助力业务增长。
成功最短的路径,是向有结果的玩家学习。本次峰会特别邀请2位头部亿级大卖现身说法。
国内电商企业如何向跨境电商出海转型?此次大会,某行业大卖将现场分享如何创新的营销策略和优质的产品服务,在Wayfair平台上打造了多个爆款产品。
传统外贸企业如何转型跨境电商出海?某大卖通过与Wayfair的深度合作,充分利用Wayfair平台的差异化优势,有效提升产品竞争力和市场份额。
这些大卖的实战经验分享,将为卖家提供宝贵的借鉴和启示,助力少走弯路,快速掌握在Wayfair平台上成功运营的技巧和方法。
跨境电商的平台、渠道千千万,各种选择眼花缭乱,为什么很多跨境大卖、外贸企业、工厂选择Wayfair?背后其实是其深刻在基因中的与众不同,是其他跨境电商平台所不具备的核心差异化能力:
Wayfair上的供应商,很多都是跟平台一路合作供应,互助互赢发展而来。
2002年成立以来,Wayfair不断自我突破,业务遍布全球,不仅成为美国最大的家具家居电商平台,拥有超过2200万活跃用户,并从超过20000家供应商合作伙伴采购超过3000万种产品。
为何Wayfair可以在激烈的价格竞争中有着旺盛的生命力?核心在于价值观。
不可否认,部分电商平台的价格竞争机制,让很多跨境电商玩家”苦不堪言“——你有便宜的,我还有更便宜,内卷无穷无尽。
而在Wayfair平台,最重要的是品质,核心是消费者体验。也因此,Wayfair更加珍视供应商的优质能力,坚持长期主义,反对恶意内卷,鼓励品质产品、品质经营——这也是此次峰会的核心主张。
对于供应商来说,稳定的合作关系至关重要。它意味着在产品研发、生产、销售等环节能够得到平台的持续支持,运营配合各环节分工明确,机制完善,拥有扎实的平台履约基础建设,保障供应商业务稳步开展。
从行业生态的角度,Wayfair与供应商的良好合作关系,也是推动整个家居跨境电商行业朝着更加健康、可持续发展的重要力量。
你是否也在寻找突破增长的新方法?
Wayfair 首届亚太区新供应商峰会
4 月 8 日,深圳,全球 25 位高管 & 14 大核心干货
助你解锁家居出海新机遇!
名额有限,立即扫码报名,占位不等人!
在众多电商平台中,能够一直坚持中高端市场,并且有着稳定复购及增长的高价值消费客群。资料显示,Wayfair活跃用户高达 2200 万。其中,35 - 65 岁的女性群体占比约 70%,以中产阶级为主,并且平台复购率高,具有良好的用户粘性。
他们对产品品质和服务的高要求,Wayfair可以高效满足——这意味着,跟着Wayfair关注用户核心价值和服务的供应商,提供有差异、设计出色的高质量产品的供应商,将赢得更多忠诚客户,促进销售良性发展。
Wayfair致力于建设并保持健康、良性的营商环境,不断提升平台基建,履约服务品质,来帮助供应商将更多的精力放在产品研发、设计和品质提升上。通过提供优质的产品和服务,供应商不仅能够获得业绩,更有利于在消费者中建立良好的口碑,实现良性循环,可持续健康发展。
无论你是入行多年的跨境电商老手,还是刚刚关注Wayfair,寻求多渠道发展,追求健康增长展的高手,Wayfair的这场峰会都将带来不可估量的价值!
家居新出海,品质赢未来!就在Wayfair,4月8日,期待相聚深圳,共同探索迎接家居跨境电商的新未来!